Tempo de leitura: 2 minutos
O processo administrativo fiscal é um conjunto de procedimentos e etapas pela legislação de um país para tratar de questões relacionadas aos tributos e ao cumprimento das obrigações fiscais por parte dos contribuintes. Ele é vigilante pela autoridade administrativa responsável pela arrecadação e fiscalização dos tributos.
Qual o principal objetivo?
O principal objetivo do processo administrativo fiscal é garantir que a aplicação das leis tributárias seja feita de forma justa e transparente, assegurando tanto os direitos dos contribuintes quanto a arrecadação adequada dos tributos pelo Estado.
Diversas etapas
Durante o processo administrativo fiscal, são realizadas diversas etapas, tais como a instauração do procedimento, a apresentação de defesa por parte do contribuinte, a análise das provas e documentos, a possibilidade de recursos, entre outras. A autoridade fiscal competente avalia as informações recebidas pelas partes envolvidas e decide sobre a legalidade e correção das questões fiscais aplicáveis.
É importante ressaltar que o processo administrativo fiscal é uma forma de solucionar conflitos entre o Fisco e os contribuintes sem a necessidade de acompanhamento ao Poder Judiciário. Dessa forma, busca-se uma resolução mais ágil e menos onerosa para ambas as partes.
[Artigo]: Como calcular o Simples Nacional?
E se não existir um acordo?
Caso não haja um acordo entre as partes durante o processo administrativo fiscal, o contribuinte ainda tem a opção de recorrer ao Poder Judiciário para contestar as decisões tomadas pela autoridade administrativa.
[Artigo]: Como calcular o Lucro Presumido?
Quanto tempo demora em média?
O processo administrativo fiscal leva em média 1 ano para ser julgado, em alguns casos pode se estender até 3 anos. Durante todo este período o contribuinte mantém as CNDS positivas até que o processo seja concluído definitivamente e, ao final de todo o processo, existe a possibilidade de levar a discussão para a justiça.
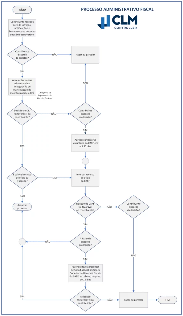
Veja como funciona todo o processo administrativo fiscal
Conclusão
O processo administrativo fiscal é um conjunto de procedimentos aplicados por lei para resolver questões tributárias, garantindo a aplicação justa e transparente das leis fiscais e proporcionando aos contribuintes meios de defesa e recurso.
E se você quer contar com uma assessoria contábil experiente, capaz de fornecer as melhores estratégias para sua empresa melhorar a performance financeira, conheça agora as soluções da CLM Controller.


